
(华盛顿综合电)美国总统特朗普周一同以色列总理内坦亚胡会谈后宣布,以色列支持美国就加沙停火和战后安排提出的20点计划。不过,哈马斯还未表明是否会接受这个和平计划。
在周一(9月29日)的联合记者会上,特朗普以近乎下达最后通牒的口吻,要哈马斯接受这一方案,否则,美国将全力支持以色列继续在加沙采取军事行动。内坦亚胡则警告,如果哈马斯拒绝,以色列将自行完成既定目标。
特朗普后来离开白宫时对记者说,他将给哈马斯三四天的时间考虑。
美国媒体引述消息人士报道,哈马斯倾向于接受和平计划,并将在周三(10月1日)向调解方说明己方的回应。据知,卡塔尔和埃及已经向哈马斯说明了和平计划的内容。

内坦亚胡在周一的联合记者会上,赞扬特朗普的和平计划,并说:“我支持你提出的结束加沙战争的计划,这实现了我们的战争目标。这将把所有人质带回以色列,摧毁哈马斯的作战能力,结束它的政治统治,并确保加沙不再对以色列构成威胁。”
然而,内坦亚胡又说:“总统先生,如果哈马斯拒绝你的计划,或者他们接受了你的计划,然后又竭尽全力予以阻挠,以色列将独自完成这项行动。”
特朗普说,如果哈马斯不接受和平计划,他将“全力支持”以色列的军事行动。但他坚称中东和平已经指日可待,并将加沙和平计划的宣布形容为“可能是文明史上最伟大的日子之一”。
特朗普还称和平计划为中东更广泛的和平奠定了基础,并指他正在努力说服更多波斯湾阿拉伯国家与以色列实现关系正常化。
对于20点计划,特朗普说:“这只是更大蓝图的一部分,更大的蓝图是中东的和平,我们称之为中东的永久和平。”
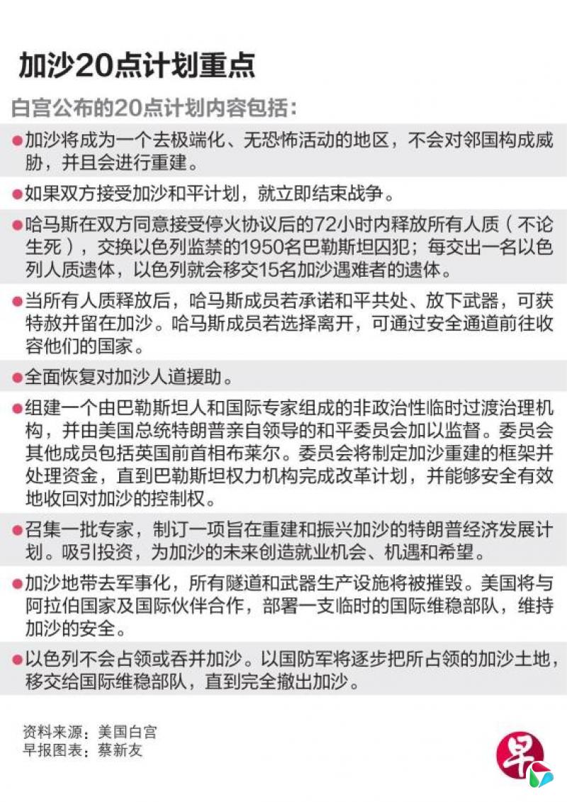
白宫公布的20点计划内容,包括哈马斯在双方同意接受停火协议后的72小时内释放所有人质,以交换以色列监禁的巴勒斯坦囚犯;全面恢复对加沙人道援助;组建一个由巴勒斯坦人和国际专家组成的非政治性临时过渡治理机构,并由特朗普亲自领导的和平委员会加以监督;加沙地带非军事化,并部署一支临时的国际稳定部队等。
特朗普周一在作出宣布后说,由于各关键方的会谈仍在进行,他和内坦亚胡不会回答媒体的提问,两位领导人在发表讲话后就离开会场。
和平计划意在安抚以色列 分析:哈马斯预计会拒绝
一些分析员认为,哈马斯长期拒绝类似条件,预计仍会说不。美国智库昆西研究所研究员谢琳说,美国预料哈马斯会拒绝这个计划,不过,这么一来,哈马斯将被指是阻碍和平的绊脚石。
也有观点认为和平计划是在安抚以色列。美国研究机构华盛顿阿拉伯中心的巴勒斯坦-以色列项目主任穆纳耶尔说:“这是美国试图在全??世界都反对的情况下,为加沙种族灭绝的持续进行提供政治掩护。”
也有分析人士指出,以色列的右翼联合政府部长希望吞并加沙和约旦河西岸,而和平计划明确排除这一点,这可能给内坦亚胡带来政治挑战。
美以卡将建立三边工作组加强共同安全
另外,白宫周一说,特朗普和内坦亚胡会面时,特朗普安排让内坦亚胡从椭圆形办公室打电话给卡塔尔首相穆罕默德,就以色列空袭多哈的事件道歉,并承诺今后不再针对卡塔尔领土发动任何攻击。
特朗普说,穆罕默德和内坦亚胡坦诚交谈,并强调美以卡三国已达成协议,将在三国之间建立一个正式的三边工作组,以加强共同安全,消除误解和避免未来发生类似事件。